Glossario
Alert: genericamente, un messaggio di avviso (e.g., notifiche, e-mail, etc.)
Audit: tracciamento delle modifiche apportate ai campi di una segnalazione
CeGeRiss: Centro Regionale Gestione per la gestione del Rischio Sanitario e la sicurezza del paziente
Database: Insieme di dati strutturati archiviati elettronicamente in un sistema informatico. Rappresenta la versione digitale di un archivio dati o schedario.
Data warehouse (DWH): letteralmente “magazzino dati”, consiste in una grande banca dati accessibile in sola lettura, popolata da dati strutturati provenienti da fonti interne operazionali o esterne al sistema informativo aziendale, utili ad analisi e rapporti informativi.
GAAC: Gestione informatizzata dell'Area Amministrativa Contabile delle Aziende Sanitarie regionali dell'Emilia-Romagna.
GRU: Sistema regionale di Gestione delle Risorse Umane.
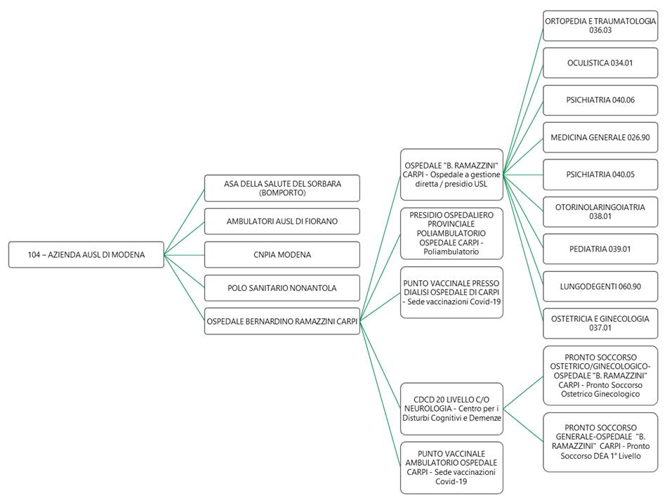
Organizzazione delle Strutture Sanitarie: Struttura gerarchica che rappresenta la distribuzione sul territorio regionale dei diversi tipi di servizi sanitari. A partire dalla radice rappresentata dall’Azienda, prosegue nella ramificazione fino alle singole Discipline e Divisioni o Assistenze presenti in ciascuna Struttura Sanitaria. Nella figura sotto è riportato un esempio sull’Azienda USL di Modena.

Esempio di alcuni rami dell'Azienda USL di Modena
Scheda: Modulo da compilare per l’inserimento di una segnalazione. Le schede previste sono:
|
A01 Caduta
A02 Contenzione
A03 Dispositivo Vigilanza
A04 Evento Sentinella
A05 Evento correlato alla Gestione del Farmaco
A06 Incident Reporting
A07 Lesioni da Pressione
|
A08 Morte Materna
A09 Morbosità e Morte Neonatale
A10 Near Miss Ostetrici
A11 Emo Vigilanza
A12 Violenza sull’Operatore
B Scheda URP
C Scheda Contenzioso
|
Segnalazione: Ogni scheda permette di compilare uno o più tipi di segnalazione che differiscono tra loro in base all’evento specifico che si sta segnalando. Alcuni tipi di segnalazione sono, ad esempio,
· Evento correlato a inesattezza di lato/sede
· Smarrimento di protesi/ortesi, ausili, effetti personali, etc.
· Problemi strutturali/impiantistici
che afferiscono al tipo di scheda A06 Incident Reporting.
SSO: Single-sign-on o “autenticazione unica”
Tooltip: Breve messaggio a comparsa che compare quando il puntatore è posizionato sull’icona
.
URP: Ufficio Relazioni col Pubblico
